宅男视频高清 - ZCC9800W履带式起重机
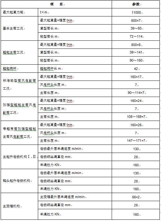
起重能力卓越: ● 国内首创超长多变径臂架组合;带超宽臂工况臂架**长可达171+7m,**大起升高度180m;全面覆盖140m的3MW风机吊装,160m的2,0MW~2,5MW风机吊装。 ● 常规臂架风电工况**长可达159+7m,全面覆盖140m的2,0MW~2,5MW风机吊装。 宅男视频。
拆装运输便捷,作业高效: ● 应用上,下车分拆技术,单件**大运输重量40t,满足全球化道路运输,轻量化,模块化设计,全机械化拆装,独有风电杆头结构 宅男视频在线,24小时内即可完成**长风电工况的组装, 。
智能化功能与服务: ● 首创智能化管控服务系统,具有远程监控工作状态,故障远程诊断 宅男视频高清,异常报警及提示,维护保养监控及自动提示等功能,有效提升设备管理水平, 。
操控性能优越: ● 微动性能好 宅男视频免费观看,实现吊装精准定位,多机构任意复合动作,工作效率高, 。

